内容摘要
李纲《靖康传信录》是有关宋代“靖康之变”的一份核心史料,现通行本仅存三卷,实则原本篇幅应达二十卷,全书结构亦与今本不同。原本分为前后两部分,前三卷为纪事,大致对应今本内容,行文更为原始;后十七卷为附著文件,今本已不存,包括靖康年间李纲被受、撰写的“御笔内批及表札章奏”等公文。李纲去世后,约在绍兴末至淳熙初年,其家人为编纂文集,将《传信录》原稿附著文件选编散入集中,纪事部分则经过粗略删改,附于文集之末,今存三卷本由此形成。《传信录》原本的文献面貌显示李纲的撰述初衷之一是纪事与附著文件前后支撑、互为表里,厘清这一点有助于重新检讨其书所称“传信”的丰富内涵,理解靖康以来宋代史学崇尚故实的时代风气。
关键词:李纲 《靖康传信录》 两宋之际 文献源流
在金朝南侵、北宋灭亡的历史时期,李纲于靖康初年担任宋廷宰执,是深度参与宋方决策的高层人物之一。《靖康传信录》(以下简称“《传信录》”)为靖康二年(1127)二月李纲编撰的一部自述之书,详细记载了他亲历的事变经过,内容尤重“宗社安危、生民利害之所系者”,是今人研究两宋之际史事的核心文献之一。其书现仅存三卷,南宋时期已收入李纲家人在其身后编纂的《梁溪集》中,相沿至今,既有讨论大多径以此为据。有研究者曾根据《梁溪集》附录《李纲年谱》提出,《传信录》原稿或达二十卷之多,并简要比较了该本佚文与今传三卷本的内容差异。这一发现有助于重新审视《传信录》文献原始面貌与作者最初撰述构想,是深切理解其书不应回避的重要问题。然而在扩大佚文搜讨范围后,笔者发现以往对《传信录》二十卷本的讨论在一些关键问题上仍有疏失,可分为以下三方面:其一,关于《传信录》原本的卷帙问题,相关著录依据还需细致考辨,二十卷本有别于今传本的整体结构差异有待揭示;其二,就文本流传而言,《传信录》由繁化简的演变历程模糊不清,前人所谓李纲在南宋增订该书之说实难信从;其三,关于二十卷本的具体内容,仍存重要佚文未得辑考,值得进一步分析。本文意在对上述问题依次重加探讨,以期增进学界对《传信录》文献源流的认识。
一、《传信录》原本卷帙问题再析
《梁溪集》附录《李纲年谱》是目前仅见《传信录》原有“二十卷”的著录依据,然而既有研究在引据该年谱时俱未能考明其作者,对谱中记载内容亦少有参核质证,不免动摇了这条核心论据的可信度。其实近年来学界已经发现了该谱作者。本节首先将进一步辨析其中有关《传信录》二十卷本的著录信息, 以证实该本的存在确有可靠依据。其次, 除了篇幅多寡,二十卷本的卷帙结构亦与今本存在较大差异。全书体例应是整体把握《传信录》原本的认识基础,前人对此讨论有限,本节亦将加以揭示。
(一)相关著录依据考辨
《梁溪集》的大多数版本所附《李纲年谱》卷首内容阙失,未题作者,既有研究或笼统称之为宋人编,或径以为出于《李纲行状》作者李纶之手,实则二说皆无史料依据。苗润博已指出,传录自明代内府藏宋刻本的万历赵琦美抄本《梁溪集》残帙所附年谱卷首部分完整无阙,据此可知该谱原题《梁溪先生年谱》,为李纲“门生、左奉议郎、充福建路安抚司主管机宜文字、赐绯鱼袋郑昌龄编”。根据年谱内容下限和郑氏寄禄官的迁转推测大致作于绍兴十六至二十年(1146—1150)间。
郑昌龄所编《梁溪先生年谱》早于李纶绍兴二十六年撰《李纲行状》,应为现存最早的一份完整记叙李纲生平的资料,价值弥足珍贵。笔者将明赵琦美抄本所附《梁溪先生年谱》与该书其他版本校勘,得知各本记载《传信录》皆作“二十卷”,未见异文,可见这条著录文字应无流传之讹。而进一步考察郑昌龄与李纲的关系,亦能佐证郑氏之说具有较高的可信度。
郑昌龄,字梦锡,福州人。至迟在建炎二年(1128)秋李纲贬谪鄂州时,双方已有诗歌赠寄。李纲于诗中称郑氏来信为“故人书到”,可知二人结交尚在此前。绍兴元年李氏闲居福建,郑昌龄又得从游相伴。次年李纲宣抚湖南,郑氏遂作为幕僚跟随,任宣抚使司干办公事。绍兴十年李纲去世,郑昌龄写有五首挽诗,诗中有“门生未死公何恨”句。以上皆可见郑昌龄长期追随李纲,他在年谱中记载《传信录》为二十卷当有可靠来源,不能以不见于他书著录视为无根妄谈。
从年谱的类似记载着手,还可旁证郑昌龄的著录相当准确。除《传信录》外,李纲编写了不少“纪一时之事”的撰述,皆是自某职去官后所编,俱见于《梁溪先生年谱》著录,包括“《建炎进退志》十卷”“《宣抚荆广记》二十卷”“《制置江右录》二十卷”,分别记载李纲建炎拜相以及绍兴中任荆湖广南路宣抚使、江南西路安抚制置大使的经历。后二书现已亡佚,特别值得注意的是《建炎进退志》。此书今传本仅存四卷,而李纲自称“为十卷”,《梁溪先生年谱》所记卷数正与此相合。可见绍兴中郑昌龄于《年谱》著录者实为李氏原稿,故卷帙异于后世流传之本。该谱对《传信录》的著录情况应与此相似。整体来看,李纲任上述职务短则不及一年,长则不过两年,约略与靖康受任宰执时长相当,而数种纪事之书皆有一二十卷,知《传信录》原有二十卷之多并非特例。
另外需要解释的是,郑谱将《传信录》系于靖康元年,与李纲自述成书于次年二月似相矛盾。然通观年谱体例可知,郑氏是将李纲所撰纪事之书如《传信录》《建炎进退志》等,系于其书所载史事年代之后,而非写作年份。典型例证是年谱于建炎元年末载“是年有《建炎进退志》十卷……绍兴四年得旨,令编次《建炎时政记》二卷、《建炎制诏表札集》四卷”。可见郑昌龄明知《建炎时政记》《建炎制诏表札集》的成书晚在绍兴年间,而据《建炎进退志》篇末李纲落款,此书撰于建炎二年,郑谱将三书都系于元年,无非是因为诸书内容主要记载李氏此年任相经历。由此可知年谱将《传信录》置于靖康元年,亦因其书关涉该年事迹,而与成书时间无关。
(二)二十卷本的卷帙结构
除了郑昌龄《梁溪先生年谱》的具体著录,宋代史籍如《三朝北盟会编》(以下简称“《会编》”)所引《传信录》亦有不少超出今本的文字,可印证原书篇幅更大,因此有研究认为徐梦莘所见盖即二十卷本。该思路从文献著录与文本内容两方面来考察《传信录》原本的卷帙,确有合理之处。覆核《会编》可知,其书直接引用的《传信录》除纪事稍详外,还保留了不少传本不存的原始文件(具体内容见后文讨论),而李纲自称《传信录》乃“取自上龙飞、余遭遇以来,被受御笔内批及表札章奏等,命笔吏编次之。因叙其设施去就,本末大概若此”,可知原书即是在编次靖康时期各类文件的基础上撰写而成的。前人结合上述《会编》反映的文本现象与李纲自证,提出二十卷本相较仅存纪事的今传三卷本,还收录了大量文件,这一路径颇富启发。然而就整体面貌而言,二十卷本与三卷本卷帙的结构性差异何在仍有待申说。
笔者通检《会编》直接引用的《传信录》文字,发现纪事实质内容多于今本者仅有五处,且多为零星字句、段落(详后)。二者最大的不同实在于《会编》所录两条“《传信录》曰”引文中分别包括一篇文件全文:一处是在靖康元年三月二十三日,《会编》引文记叙徽宗向前来奉迎的李纲出示密撰青词稿“俾宣示宰执、百官,乃道君初传位奏天所作者”,引文于此处插入“其辞曰”三字,备录青词全文,文后复接以纪事;另一处是三月二十七日,李纲入札子求去知枢密院事,《会编》引文于“不复归府,入札子求去”后有“札子曰”三字,详载奏札内容及钦宗御批。观察这两处引文形态可知,二十卷本《传信录》之所以篇幅远大于今本,似乎是因为正文部分插录了不少原始文件,并以“其辞曰”“札子曰”等字样为标志。但从李纲编纂纪事之书的惯常手法与《传信录》全书内容来看,此种结构应非二十卷本原貌。
李纲自叙《传信录》成书过程,乃先命“笔吏编次”“被受御笔内批及表札章奏等”,再“因叙其设施去就,本末大概”,文件与纪事本为两部分,这可以从李氏其他纪事之书的结构中得到印证。《传信录》成书次年,李纲撰《建炎进退志》,自称该书乃“取进退之大概,次第而总叙之,与夫制诰诏命、书疏表札,编纂附著,合为十卷”,可见原书包括前后两部分,先是就建炎拜罢宰相的大概情势总而叙之,再附著相关文件,通计十卷。该书今传本多称《建炎进退志总叙》,盖仅为原书“总叙”四卷,删去了原来附著的六卷文件。李纲还撰有《奉迎录》一书,其主体内容是他“靖康间编修”的关于奉迎徽宗回銮的专题报告。绍兴六年,李氏将此书缴进朝廷,复将修订后的报告纪事附以当时相关文件如“进呈札子二首、徐处仁等表一首、道君御制青詞一首、渊圣御笔宣谕一首,缮写合成一轴”进上。另外,李纲所撰《建炎时政记》限于体例并未于纪事后附著文件,但他将此书寄赠友人时,仍不忘抄录若干文件附于书末。由以上相似案例可知,先总叙史事“本末大概”,再附著相关文件是李纲编纂纪事之书的常用手法。《传信录》当不外于此,原本亦应涵盖纪事和附著文件前后两部分。从《建炎进退志》的情况推断,今传三卷本《传信录》殆仅为二十卷原稿的前三卷纪事,不包括附著文件。这一结构性差异应是《传信录》二十卷本与三卷本的最大不同。
就全书内容来看,《传信录》纪事文字有不少因袭自靖康期间“被受御笔内批及表札章奏等”,如在叙述正文中大量插入史源文件,辞句不免重复冗沓。而李纲在纪事后附著文件的排次方法,既能保存文件原貌,又可使叙述不失清简。至于《会编》引文以“其辞曰”“札子曰”的形式将文件插入正文,盖为徐梦莘个人将书后附著文件调整至对应正文,以便参照阅读。《会编》对标明出处的直接引文,往往仍有少量改写,此为徐氏编纂的一大特点,学者已有考察,不可径将《会编》引文视为《传信录》二十卷本的原始形态。
二、《传信录》文本演变历程考述
《传信录》卷帙由繁化简的文本演变历程长期隐伏不彰,但仍有迹可寻。今传三卷本仅存纪事,最早附录于《梁溪集》中,而后者还收录了大量李氏靖康时期的公文及钦宗御批,性质大致可与二十卷本原来附著之“被受御笔内批及表札章奏等”对应。根据此现象,有学者认为二十卷本《传信录》在编入《梁溪集》时,因其中章奏等原文大多已为文集所收,故遭删削,仅存三卷叙述梗概。这一判断方向已指明《传信录》的卷帙变化应与《梁溪集》的编纂过程密切相关。然或限于篇幅,前人并未就此展开论证,以致《传信录》从二十卷本删为三卷本的变化节点仍模糊不清,因此本节将首先从二书的分合关系入手探讨该问题。其次,学界以往多据《传信录》三卷本认为其书主要记载靖康时期史事,但有研究提出二十卷本原来还下涉建炎年间。这类南渡后的增补内容大多在流传过程中被删去,不过仍有部分版本保留了李纲的若干修订痕迹。此说涉及《传信录》形成与嬗变的关键环节,实则难以成立,本节亦将加以辨正。
(一)《传信录》卷帙由繁化简的过程
讨论《传信录》的卷帙演变问题有必要先对《梁溪集》的编次过程略加回顾。李纲生前并未编定全集,文稿由其家人收藏。至绍兴二十六年(1156),其弟李纶所撰行状记载其平生著述仍称:
文章、歌诗、奏议凡百有余卷。其在政府、帅阃纪一时之事则有《靖康传信录》《奉迎录》《建炎时政记》《建炎进退志》《建炎制诏表札集》《宣抚荆广记》《制置江右录》。
《李纲行状》仅泛称诗文奏议“凡百有余卷”,可见晚至李纲去世后十六年,其文集或粗有汇纂排次,仍未最终编定。其中李纶提及的“奏议”,应该与二十卷本《传信录》等书附著之文件有所重合。然从《李纲行状》中“纪一时之事”诸书均单独著录来看,李纲原撰的二十卷本《传信录》此时应尚未被删削为三卷本附入文集。
嘉定二年(1209),李纲之孙李大有为刊刻其祖八十卷本《奏议》作跋,回顾了李纲文集的漫长编纂过程。他在追述李纶所作行状对李纲撰述的著录后,又写道:
文集合政路、帅府所纪,为篇百有七十,内以《传信录》《时政记》《进退志》附益。表札奏议凡八十卷,是为今书,盖其后诸父所离合撰次也,得之先子。
据此跋可知,在嘉定二年前,李纲诸子已编定文集,将《传信录》等纪事三书附益于一百七十卷诗文之后,李大有得自其父李申之。现存一百八十卷的《梁溪集》也是在一百七十卷诗文后附以《传信录》《时政记》《进退志》三种纪事之书(共十卷),这与李大有提及的文集卷帙构成方式一致,既有研究均以跋文中的家藏文集为后世百八十卷《梁溪集》之祖本,的为确论。今传《梁溪集》所附《传信录》已被删削为三卷,其源头亦应来自李氏家藏文集附益之本。
明确《传信录》与李纲文集的关系后,可以发现前者被删削为三卷的过程与后者的编辑成书大约同步。其确切时间虽无史料直接记载,不过下限仍可据南宋时期从李纲文集衍生而出的八十卷奏议集推定。据李大有跋可知,其诸父在文集编定后,从中抽出“表札奏议凡八十卷”,选为奏议集单行。陈俊卿序此《奏议》云:“李公近与予耳目接,私以不得其文为恨。淳熙丙申,予帅三山,其子秀之裒集其文以示予,求序以冠其端,盖表章奏札至八十卷。”“秀之”即李纲第四子,李申之兄。可见不迟于淳熙三年丙申(1176),八十卷本《奏议》已经编成,则其文献来源——李氏家藏文集的成书时间当早在此前。换言之,李纲二十卷本《传信录》被删削为三卷本附入文集的时间,不会晚于淳熙三年。至于其上限,上文已论及应不早于绍兴二十六年李纶撰写《李纲行状》之时。
除了嘉定二年刻八十卷本《奏议》外,李纲文集全帙出于多种因素长期秘藏家中,未得刊刻行世。晚至李纲去世后八十载的嘉定十三年,《梁溪集》终得初刊,绍定五年(1232)又得补刊,三卷本《传信录》才随着文集的传刻渐得流行。淳祐中,赵希弁《读书附志》“杂史类”著录有李纲“《靖康传信录》三卷”“《建炎进退志总叙》四卷”“《建炎时政记》三卷”,又于“别集类”载有“《梁溪先生文集》一百七十卷”。据以上卷数不难得知,此《梁溪集》即为嘉定、绍定间之刻本,所记《传信录》三卷当为文集所附者。赵希弁应该是将《梁溪集》附录的《传信录》等十卷纪事之书另外著录于“杂史类”。大约同在南宋晚期的陈振孙《直斋书录解题》还著录有“《靖康传信录》一卷”,据其卷帙篇幅可知该本亦应仅包括叙事部分,或将三卷本上、中、下合为一卷而已,有可能也渊源于百八十卷本《梁溪集》。
(二)李纲南宋修订说祛误
有论者提出南宋时期李纲曾修订二十卷本《传信录》,其观点包括两个层次:一,二十卷本的内容还下及建炎年间史事;二,李纲在南渡后曾修改书中记载靖康时期的文字。两说其实皆无确证,依次辨正如下。
其一,所谓二十卷本包含建炎年间史事,依据是《会编》卷一〇五的两条“《传信录》曰”,分别是建炎元年六月三日、四日,李纲上奏讨论如何处置张邦昌及“伪命”臣僚。然而这两条引文的史源,其实全出于《建炎时政记》。此书屡经徐梦莘取材,并见于《会编》引用书目。《会编》卷一〇五应是误将《建炎时政记》出处标作《传信录》,混淆了李纲的两部不同作品。陈乐素在统计《会编》引书情况时,早已指出这两条出处有误。故不可据此推论《传信录》二十卷本有建炎时期的内容。
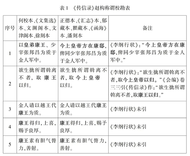
其二,李纲在高宗朝修改靖康时期文字之说,论据来自现存《传信录》不同版本间有关赵构称呼的异文。今传三卷本或称赵构为“康王”,亦有版本称之为“今上皇帝”。论者遂以前种为靖康原稿,反映了二十卷本的面貌;后种则为建炎后李纲修订本,除了修改皇帝称谓,还避忌删除了自序开篇的百余字。其实《传信录》的某些版本缺失自序开篇文字,主要原因是明末内廷藏宋刊《梁溪集》保存不善,书叶陆续散失,晚出传录本所见之书已脱去《传信录》自序开篇半叶,与所谓李纲避讳删除应无关。而通检《传信录》所有涉及赵构称谓处,并广泛校勘不同版本,可以发现这类名称差异也只能视作《传信录》在流传过程中产生的异文,与作者无关,不应据此区分所谓李纲原稿与建炎后修订本。为便于说明,将校勘结果列于表1:

由表1可知,《传信录》共有五处涉及赵构(相关文字均在表中加粗),其中仅两条有版本称“今上皇帝”,其余三处各本皆作“康王”。倘若李纲建炎后修订皇帝称谓,断不应疏漏如此。且《传信录》全书叙述靖康时事均称钦宗为“上”,如同时又称赵构为“今上”,颇为矛盾,亦不似作者本人手笔。可供对照的是,李纲靖康年间撰有《奉迎录》专记奉迎徽宗回都事,现存绍兴六年缴进本凡称钦宗均书“渊圣”,体例统一,显为李纲在建炎以后的系统修订。两相对比,亦可见所谓“建炎后修订本”《传信录》皇帝称谓前后矛盾,当非出自李纲之手。另外,表中何校本、《文集选》本、阁本以及徐刻本的底本源头均为明代内府藏宋刊本《梁溪集》的早期传抄本,这些版本称赵构为“康王”,应保留了宋本原貌。而称“今上皇帝”的版本最早为正德本,其底本搜集自民间,面貌不明。根据上文所论,这一称谓在全文中相当突兀,不应被视为李纲之修订。这两处异文的出现时间难以确证,但很可能与李纶撰《李纲行状》有关。表1可见,凡称“今上皇帝”的版本,其文句均与《李纲行状》相同,而《李纲行状》中未记其事者,则诸本仍称“康王”。《李纲行状》写成于绍兴二十六年,靖康时期内容大段取材自《传信录》,全文已统一改称钦宗为“渊圣”,赵构为“今上皇帝”等。或许是在《李纲行状》诞生之后,有人将《传信录》这两处称“康王”的文字据《李纲行状》加以改写,但其修订相当粗粝,凡《李纲行状》不载之处皆漏略未改,以致前后抵牾。
三、《传信录》原本佚文探赜
关于《传信录》原本的佚文问题,既有讨论仅据《会编》的直接引文而论,考察方式多为条列出处或比较与今传本的异同所在。在深入辨析已知佚文与扩大搜讨视野后可以发现,以往有关辑佚的讨论仍有不少推进空间:其一,就前人已经注意的范围而言,《会编》直接引文中尚存若干重要佚文未经辑录;其二,除被徐梦莘标注“《传信录》曰”引述,《会编》零星征引的其他靖康时期李纲作品很可能均采摭自二十卷本;其三,《会编》之外的一些南宋文献中也保存了二十卷本佚文;其四,分析原本佚文与今传本的异同,还可进一步探讨差异产生的环节与缘由,揭示二十卷本的原始价值。本节即从以上思路出发,依循《传信录》原初的文本结构,分别讨论其纪事部分与附著文件部分的佚文情况。
(一)纪事部分
《传信录》二十卷本与三卷本在纪事部分的差异相对较少,这部分佚文仍以《会编》直接引文保存最多。既有研究已据此指出二十卷本有三条纪事较今本更繁,笔者复通校二本,并比勘《靖康要录》征引的《传信录》同源文字,又得两例。钩沉二十卷本纪事部分佚文,还可进一步辨析这些文字遭到删略的过程。
为便于讨论,今合前人所校,将五例二十卷本纪事更详处均列于表2。需要说明的是,《会编》所引《传信录》与今传本校勘异文甚多,在此仅举二者叙事内容有实质性区别者。另外,《会编》未注出处的引用存在杂糅《传信录》和其他史源材料的情况,今暂不纳入讨论范围。

表2中划线文字为《传信录》二十卷本超出三卷本的纪事。这些佚文除见于《会编》直接征引,部分还可与《靖康要录》印证,可知《靖康要录》所引亦为二十卷本。惟《靖康要录》引书不注出处,故表2仅将其中的同源文本列于备注栏。此外,《会编》对标明出处的引文也会有少量改动,尤多见于征引文献开头或末尾,偶尔甚至还会掺入少数其他来源史料,表2中加点的文字就属于这种情况,有必要剔出讨论范围。
分析这些划线文字可知,三卷本《传信录》省去的内容,均涉及靖康时期敏感人物与事迹。栏1删除了金使指斥宋徽宗的记载。栏2有关靖康元年二月五日士庶伏阙求复用李纲一事,其中军民杀害内侍的血腥细节被删削。栏3则抹除了李纲对两宋之际争议人物宇文虚中的批评。栏4内容涉及李纲向钦宗建议如何处置扈从徽宗的童贯等人。李氏原意是请钦宗“降诏蔡攸”劝谏徽宗,这一关键内容恰好为三卷本隐没。栏5则略去李纲将古人“单骑见虏”与奉迎太上回銮相比拟的文字。靖康元年,李纲在台面上称誉奉迎太上为“中兴重欢之美谈”,而《传信录》原本的记载却显示两宫矛盾深重,朝廷官员视此事为畏途。
以上这类纪事究竟是李纲本人进入南宋后的修订,还是其家人在将二十卷本《传信录》节略附入文集时所改?该问题尽管缺乏直接记载,仍可加以推测。首先,就总体面貌而言,这些删改文字在全书中较为零星,多为直接删去文段,修改手法相当粗糙,不似作者整体修润。如表2栏4,按《传信录》自述,朝廷原计划由聂山出任发运使,密谋处置徽宗身边的童贯等人。李纲则援引唐代李泌谏止肃宗发李林甫墓典故,其意在于童贯等人由徽宗拔擢,钦宗直接贬谪,有伤两宫之和。而蔡攸不仅是徽宗宣和旧臣,更是推动徽钦内禅的主要人物之一,当时正担任恭谢行宫使。李纲提出由蔡氏出面转圜建议,举措相对更为缓和。三卷本或是考虑到李纲生前多次被攻击勾结蔡京、蔡攸父子,遂不顾上下文义,机械抹去“降诏蔡攸”的建言。其意则变为让钦宗直接请求徽宗罢黜童贯等人,反而模糊了李纲缓和处理的本意。其二,据表2栏3,三卷本删去了有关宇文虚中的负面评论。宇文虚中自靖康以后颇受批评,直到绍兴十六年在北方被杀,南宋人传闻其“死节”,形象才渐趋正面。至淳熙三年,朝廷为宇文虚中封爵,六年赐谥,其忠义之名才由官方盖棺定论。李纲早在绍兴十年去世,无法预见宇文虚中声名的变化,实无必要在书中为他讳言。而据前文考证,李纲家人将《传信录》改编附入文集的时间大致在绍兴二十六年到淳熙三年间,正与宇文虚中形象大加改观的时段相合,颇疑此条为李氏家人受到社会舆论的影响而删改。表2中看似敏感之事,皆载于二十卷本《传信录》中,说明李纲在靖康二年初尚不以此为忌讳。这些零星孤立的改动,很可能是家人整理李纲遗文时的修饰。
(二)附著部分
既有研究对《传信录》二十卷本收录文件的讨论仅限于《会编》卷四四的两处直接征引,其实附著部分可供推考钩沉的佚文远不止于此。拓展材料范围可以发现,南宋类书如《古今合璧事类备要》(下文简称“《事类备要》”)、《翰苑新书》也引有《传信录》附著文件。二书引文大同小异,为便于说明,在此以前者为例,将佚文与相关同源文本列入表3、表4:


两表中《事类备要》征引《传信录》虽仅为零章断句,但将其与同源文本详加比对,颇能说明一些问题。
其一,这两条《传信录》佚文的主体,均为靖康元年二月十五日李纲除知枢密院事后的奏札文句,不见于现存三卷本。第一通上奏今《梁溪集》失收,但见《宋宰辅编年录》《宋史》引述。第二通上奏诸书征引较多,《梁溪集》题作《辞免知枢密院事札子》。《事类备要》征引这两通奏札均注出处为《传信录》,可见其所见之本应包括了附著“御笔内批及表札章奏等”文件,应即二十卷本《传信录》。
其二,考察表4《事类备要》征引佚文的同源文本,还可揭示更多二十卷本《传信录》附著文件的隐藏佚文。表4中《事类备要》引用之句,诸书所引文字虽各有详略异同,出于李纲同一篇奏札则无疑,彼此为同源异流关系。这里最值得注意的是《会编》一书。前文已经说明,该书曾大量引用二十卷本《传信录》,其中标明出处者就有二十余条。《会编》除了在卷四四所引两条“传信录曰”内抄录有附著文件,还在它处征引了十份李纲靖康元年的单篇公文,出处多径题“札子”“谢表”等,文字相当完整,有的还附录御批。这些单篇文字是否有统一来源?由表4《事类备要》的引用参证,其中《会编》卷三七收录的这份李纲奏札确曾被二十卷本《传信录》收入。而结合徐梦莘的文献环境,可进一步推知《会编》中引用的所有李纲靖康元年单篇奏札,很可能都出自二十卷本《传信录》。上节已论及,李纲靖康期间的奏议文字,生前并未编成文集流行,稿本长期藏于家中,不为人知。嘉定二年(1209)李纲之孙大有仍称其文集“独子孙宝藏,外无传者”。徐梦莘在绍熙五年(1194)已写成《会编》,应较难获得李纲文集,而这类官员个人辞免札子、谢表等,地方档案中也不会系统收藏,徐氏获取靖康年间李纲的“表札章奏”及所附御批,最方便的来源应是二十卷本《传信录》。其引用手法或注出书名,或抽出书中内容单称某“札子曰”“其辞曰”等,此亦为徐梦莘引书之惯常做法。管见所及,《会编》征引的这批《传信录》附著文件是目前最为集中的一批二十卷本佚文。前文提及《靖康要录》中的《传信录》同源文本也来自二十卷本,然逐一比勘可知,其所引文字均未溢出《会编》,而《事类备要》《翰苑新书》等所引零星篇句亦仅有一条为独有,于此可见《会编》所存《传信录》附著文件之珍贵。
此外,《梁溪集》中也保存了一些二十卷本附著文件的线索而未为前人注意。李纲家人曾将《传信录》原本所附文件拆入其文集,今《梁溪集》卷三三及卷四一至五五均为李纲靖康时期所撰公文与对应御批。李氏家人取材的《传信录》二十卷本附著部分,主体应不超出此范围。惟李纲在最初编纂《传信录》时,对于附著部分所录篇目可能亦有去取,在缺乏其他材料质证的情况下,不可将《梁溪集》中全部的靖康时期公文均视为出自《传信录》原本。例如靖康元年三月末至四月初,李纲屡屡请辞知枢密院事,今《梁溪集》收录了六份辞免札子。而《会编》引用《传信录》二十卷本时,仅录有前四份奏札,未收《第五札子》《缴进第五次乞罢文字札子》。而同样保存了《传信录》二十卷本的《靖康要录》在撮述此事时,亦仅称“知枢密院事李纲四上札子”,可知李氏原来在《传信录》附著文件中并未收入《第五札子》《缴进第五次乞罢文字札子》。《梁溪集》所录盖为李氏家人在编纂文集时根据李纲的其他文稿所加。
不过文集的一处编者题注仍为我们推考《传信录》附著部分的篇目留下了证据。《梁溪集》卷三三收入李纲“靖康拟诏书”,其中《奖谕徐处仁诏书》题注云:“缺。有进呈札子并御批,见‘正录’第七卷。”据此可知,在李氏家人编纂文集时,此篇拟诏已有目无文,故于题下出注提示与该篇内容相关的进呈札子和钦宗御批尚存,见“正录”卷七。此处所谓“正录”,很可能便是文集编者取材的《传信录》二十卷本,之所以称为“正录”,盖相对于后续编次的李纲文集而言。本文第一节已说明二十卷本前三卷应为纪事,“卷七”正对应于附著文件部分。该篇进呈札子与钦宗御批,今见《梁溪集》卷五一,题《进呈抚谕河北及奖谕徐处仁诏札子》,可知此文原来亦应出自二十卷本的附著部分。
基本厘清《传信录》原本所附文件的佚存情况后可以发现,其中部分篇章未经后人改动,具有宝贵的原始文献价值。《会编》卷三七引有靖康元年二月十五日李纲表文,徐梦莘拟事目题为《谢知枢密院表》,据上文考证,此表应出自《传信录》二十卷本。该文又见于《梁溪集》卷四三,题《辞免知枢密院事表》。对照二者可知有两处较大不同。其一,《梁溪集》文末存有“伏望陛下”云云辞免套语,为《会编》所无。此表文虽涉及“将分布勤王之人,且区处复业之众,回道君清跸于淮浙,遂天子崇养于晨昏”等施政计划,但细味后文“然后请辞宠荣,务远权势”“倘冒居右府之先,虑莫保畏途之戒”等语,实指李纲自以为当时位居尚书右丞兼守御使已为暂任,完成剩余工作即将告退,更不愿升任知枢密院事。故知此表本为辞免表,徐梦莘所据之本脱去文末辞免套语致有误读。其二,表文提及徽钦内禅、钦宗决策固守二事,《会编》引文云“方熙朝有警之时,盖在位竭诚之际。赞大策而授圣子,成上皇尧舜之仁;劝固守而保神京,定睿主宣光之业。粗输臣节,敢幸天功”,此句《梁溪集》作“方国家有警之时,盖臣子竭诚之际。上皇顺天心而授圣子,克成尧舜之仁;陛下因民欲而保神京,更迈宣光之业。岂系人力,实赖天功”。前者突出李纲个人的推动作用,后者则将功绩全归于徽钦两宫。值得注意的是,表文在“中谢”后的行文逻辑是以“伏念臣性质浅窳,学术迂疏。常自信其朴忠,颇著闻于狂直;思忘身而徇国,参〔慕〕以道而事君”为首句总领,以下回顾铺陈李纲自宣和元年以来的主要作为,徽钦内禅、决策固守二事正在其中。而上引《梁溪集》的文句从李纲自陈个人劳苦,一转而为称颂两宫,不但游离于首句之总领,也和此句前的“方熙朝有警之时,盖在位竭诚之际”指向相背,放置于表文整体的前后语脉中,颇显孤立突兀,应非作者系统修润。早在靖康元年九月李纲被罢知枢密院事不久,便有臣僚上章攻讦他负有“十罪”,所谓“贪冒”内禅之功与独劝固守之“妄”,皆为所举彰著“罪名”。《梁溪集》的表文讳言二事,盖为政治形势变化后的避嫌改写,而《会编》的这句引文应更接近李纲上表原貌。很可能是李纲家人在编纂文集时以此句事涉敏感,又不便改写全篇,遂仅对少数关键内容加以改动。李氏家人曾将文集中的“表札奏议”抽出编为《奏议》单行,并于淳熙十六年上进朝廷,为李纲请谥,这一情境很可能也构成了其家人修订的动机。事实上李纲在靖康二年初编撰《传信录》时并不以此为忌,《会编》所存佚文正反映了当时的真实心态。
四、结语
本文力图廓清围绕《传信录》原本的诸多疑点问题,在此可将其源流做一简要勾勒:李纲靖康二年初撰写的《传信录》原有二十卷,最早著录于李氏门人郑昌龄绍兴中所编《梁溪先生年谱》。该本的纪事范围与现存三卷本相同,主要包括作者在宣和七年末至靖康年间的亲历与见闻。前人提出李纲在二十卷本中增补有建炎年间史事,并对靖康时期记载有所修订,皆无的据,不足凭信。二十卷本在前三卷总叙“本末大概”之后还附著了李纲靖康期间被受、撰写的“御笔内批及表札章奏等”文件原文,这是相较今本最显著的结构差异。在叙事后附以相关文件是李纲编纂纪事之书常用的撰述手法。大致在绍兴二十六年至淳熙三年之间,李氏家人为编纂其文集,将《传信录》原本附著文件拆出,散入文集正文,纪事部分则编于文集之末,形成了今传三卷本《传信录》。随着李纲《梁溪集》在南宋的刊布,仅存纪事的三卷本《传信录》渐加流行,最终取代了二十卷本。除前人已经关注的《会编》直接引文外,《传信录》原本的残存佚文还见于徐梦莘征引的靖康期间李纲所作单篇公文以及《靖康要录》《梁溪集》《古今合璧事类备要》《翰苑新书》等其他南宋文献。观察佚文内容可知,二十卷本无论是纪事部分还是附著文件,内容都较李纲家人删改的三卷本更为原始,价值不容忽视。
探究《传信录》二十卷本的源流本末除有助于厘清该书的文献学问题,还为重新解读李纲“传信”的内涵与意义提供了新的视角。“庶几传信于后世”是《传信录》的主旨所在。学界以往对此问题的检视多以后人删削的三卷本为据,着重核验李纲自述与史实的出入,落脚点在于考察作者是否存在“曲笔”。但从本文对《传信录》原本的揭示来看,现存三卷纪事仅为“传信”的维度之一,总叙“本末大概”与附著“被受御笔内批及表札章奏等”文件前后支撑、互为表里,才是李纲本人最初的完整设想。李氏欲传之“信”,不仅是根据个人见闻的回忆,还包括大量基于原始文件的纂修。在评骘纪事部分的正误、“曲笔”之前,有必要在钩沉《传信录》原来面貌的基础上,回到作者的文献环境,细致分析叙事依托的史料来源,进而落实文本形成的各个环节。如此或能走出围绕“曲笔”的是非讨论,深度理解《传信录》“传信”二字的切实意蕴。
置于宋代史学发展脉络之中,李纲在两宋之际以纪事附著文件的撰述形式也值得特别关注。叙事之余重视其“按据”的特点在北宋以来的史著中已有体现。而在两宋之际政治与社会的剧烈变动刺激下,这一崇尚故实的风气在时人对当代历史的撰述中尤其得到凸显,不少史著都倾向于保存并直接呈现所据材料。一方面,靖康以来的动荡造成大量文献散亡与官方修史制度停滞,现实政治的迫切需求更使得档案文件等各类故实得到格外珍视;另一方面,身处两宋之际的纷扰现实中,时人面对错综繁杂的原始文献,也相对缺乏精心打磨、融贯的从容环境。在此背后蕴含了复杂的学术与政治脉络,李纲《传信录》是其中的一个典型案例,由此生发的一系列问题也值得继续探讨。
附记:拙文多蒙北京大学“《三朝北盟会编》读书班”诸师友的启发与帮助,《文献》匿名审稿人也提出若干宝贵意见,谨此一并致谢。
【作者简介】徐阳,湖南大学岳麓书院助理教授,研究方向:宋史、中国史学史、历史文献学。
本文发表于《文献》2025年第2期,为省篇幅删去注释,如需引用请参考原文。
|