内容摘要
传世的《十诵比丘尼戒本》是沙门法颖从《十诵律》中辑出的,南北朝时主要流传于南方,敦煌文献中存量颇少。前人研究敦煌律藏时,往往仅以法颖本为据,定名、叙录及后续研究多有未善。大谷2-26号是一种古佚《十诵比丘尼戒本》,西本龙山以为鸠摩罗什所译,陈寅恪等均曾质疑,迄无定论。系统调查可知,敦煌文献中说一切有部的比丘尼戒本多与大谷2-26号同属一书。新发现的抄本共有17号,其中8号(片)可缀合为3组。敦煌本的共戒改写自鸠摩罗什译《十诵比丘戒本》,改造方法是将其中涉及性别的词汇对换。敦煌本《十诵比丘尼戒本》集中抄写于西魏前后。北周武帝灭佛后,敦煌本的传播链条中断,南方的法颖本成为《十诵律》系统通行的尼戒本。
关键词:敦煌 戒律 词汇替换 编辑方式 藏外文献
敦煌藏经洞文献的主体内容是佛经,其中既有和传世文献大同小异的“真经”,也有传世藏经中难以稽考的“疑伪经”。无论“真”还是“伪”,都有较为明确的判断标准。但敦煌文献中还有一类文献,翻译自外文,又被中土僧俗改造,成分混杂,故难遽定其真伪。此类文献存量颇丰,而前人着力不多,值得深入研究。日本学者船山彻称其为“中国编辑经典”,还详举了中国编辑经典的几种常见类型:
Ⅰ.罗列法数、佛名等形式的经典;
Ⅱ.以譬喻为主的经典;
Ⅲ.抄经;
Ⅳ.同一经典的异译的合订本;
Ⅴ.戒律礼仪、冥想法等佛教实践方面的入门书;
Ⅵ.称为“传”的经典;
Ⅶ.其他。
照此思路,敦煌文献中许多佛典“异本”的源流始末方能得到较合理的解释。不过佛典的改造往往高度个人化,所以在船山彻所揭举的七种类型之外,我们还能看到各式各样的编辑改造策略。本文即以敦煌文献中的改字本《十诵比丘尼戒本》为例,探讨“关键词替换”这一编辑策略。
一、前人的研究
鸠摩罗什等翻译的《十诵律》是南北朝流传最广的律典。传世律藏中有《十诵比丘尼戒本》,是南北朝沙门法颖从《十诵律》前三诵“比丘律”和第七诵“比丘尼律”中辑出的,其文字大体能与《十诵律》对应。这种戒本编入佛藏,流传至今,为广大研究者所熟知。但敦煌文献中《十诵律》系统的比丘尼戒本却与法颖本(法颖本仅有北敦6059+羽621号一种)相去甚远。大谷2-26号所抄写的正是《十诵律》系统的比丘尼戒本。这是一份16纸的长卷,部分戒条顺序与法颖本相似,但文字内容差异很大。该卷所抄的大约就是一部“中国编辑经典”。不过之前的学者多未持有“编辑经典”的观念,所以往往默认它是译经,并在这个大前提下展开研究。如日本学者西本龙山曾提出:
(一)戒本行文与鸠摩罗什所译《十诵比丘戒本》酷似;
(二)《开元释教录》等著录了罗什译《十诵比丘尼戒本》;
(三)该戒本条文与今藏中收载、《出三藏记集》及其后诸经录著录、宋明帝时律师释法颖撰《十诵比丘尼戒本》一卷出入颇多。
根据这三点,西本龙山认为,敦煌本乃是鸠摩罗什所译,不过后来亡佚了。历代学者对罗什所译经典书目有审慎的讨论,关于他译有《十诵比丘尼戒本》一事却鲜有记载。因此松本文三郎、平川彰等前辈学者对西本龙山的说法颇为怀疑。陈寅恪也提出,西本龙山的说法有两大矛盾。其一,现在流传的《十诵比丘尼戒本》是法颖根据《十诵律》辑出的;罗什完成了《十诵律》外所有经典的删烦工作,删定过的文献应当更简略。敦煌本如果是罗什译经,应当比法颖本更简略。但实际情况是:敦煌本文字更繁杂、法颖本文字更简略。其二,敦煌本如果是罗什翻译的,其基本结构当与传世的罗什译《十诵比丘戒本》相近。但传本戒本末尾“七佛通偈”部分有七佛名号及所化众数,敦煌本却没有。据此二点似乎可以否定西本龙山的观点了,但陈寅恪仍十分审慎地表示:“今日固不能为绝对否定之论,亦不敢为绝对肯定之论,似为学术上应持之审慎态度也。”
但西本龙山的论证可疑之处确实不少。比如说,他提到了《武周录》等著录罗什译《十诵比丘尼戒本》之事。考《武周录》载:“《十诵律比丘尼戒本》一卷。与昙摩持译者少异。右后秦弘始年罗什于长安译。出《长房录》。”但传本《长房录》中却并无相应记载。反倒是卷六法护译经部分载:“《比丘尼戒》一卷。《十诵》本或有经字。与昙摩持所出小异。”卷八罗什译经部分载:“《十诵比丘戒本》一卷。第二出,与昙摩持出者小异。”那么《武周录》的记载极有可能是误读《长房录》而得来的,更早的文献中,这一记载并不能找到根据。
前人研究之所以未能尽善,主要有两个原因:材料上,前辈学者仅仅看到大谷2-26号一种文献,未搜集更多的材料;方法上,前辈研究者默认此经是译经,忽略了其中的编辑因素。下面谨从这两个角度加以讨论。
二、新卷的发现
敦煌古佚佛典的定名长期以来困扰学界。律藏因为部派多、不同部派律典文字多有相近之处,前人的定名工作有不少疏漏。然而只需将所有律部文献类聚,细读文本,则不难发现,与大谷2-26号相同的内容在敦煌文献中还有许多抄本,包括:
(1)北敦10616号;
(2)北敦895号(北7080;盈95);
(3)北敦198号(黄98);
(4)上博2号;
(5)羽594号;
(6)贞松堂残律3号;
(7)启功36-2号;
(8)斯9078号;
(9)文遗19+文遗18号;
(10)斯12534+斯9114号;
(11)北敦16179A+D+B+C号;
(12)东山65号。
前辈学者的定名工作多有未善。如王素将贞松堂残律3号定为法颖本;《国图》条记目录称北敦198号“内容与《大正藏》所收《十诵比丘尼波罗提木叉戒本》卷一之‘净众章’相近,但行文有较大差别”,北敦895号未为历代大藏经所收;《敦煌秘笈》将羽594号定为“十诵比丘尼波罗提木叉戒本”,又认为该写卷前两纸内容接近《四分律比丘尼戒本》,第三纸以下接近《十诵比丘尼波罗提木叉戒本》,文句有杂糅。上述写卷所抄文字均能与大谷2-26号严密对应,所抄同属一书,当无疑议。
《上博》条记目录指出上博2号可参见北7080(盈95),与今《大正藏》所收各本均不相同。初步类聚了写卷,可惜并未进一步寻求更多的写卷。只要将写卷类聚,便能快速完成定名工作。唯北敦10616号、文遗19…文遗18号、斯12534+斯9114号、北敦16179A+D+B+C号、东山65号等五组的缀合、定名过程仍有必要稍加说明:
(一)北敦10616号
北敦10616号,见《国图》第108册第57页。残片,存9行,每行仅存上部5至7字。原卷无题,《国图》拟题“《十诵律》异本(拟)”,条记目录称:“该卷应为与《十诵律》同一系统的戒律,或为从《十诵律》中抄出。详情待考。”
按,该残片前三行的文字与罗什译《十诵比丘戒本》“波罗夷戒”第四条相合,见表1所示(相同的文字加下划线显示):
表1

该残片所抄的应当是《十诵律》一系的戒本。据其中“是比丘尼”“男子边”“男子身”等表述可进一步推知,该残片所抄的是比丘尼戒本。换言之,这种戒本的“共戒”改编自罗什本,“不共戒”则是重新翻译的。这种改造方式与大谷2-26号等如出一辙,所以北敦10616号应据此定名为“改字本《十诵比丘尼戒本》”。
(二)文遗19+文遗18号
①文遗19号,图版见《中国文化遗产研究院藏西域文献遗珍》(以下简称“《遗珍》”)第20页。号内有一个残片、两个小碎片。残片存5残行,其中首行、末行仅存若干不可辨识的残画,中间三行分别存上部2字、9字、1字。碎片一仅存“ (于)比丘”三残字,碎片二本来粘在残片第四行下,存“波夜提”三字。
②文遗18号,图版见《遗珍》第20页。残片。存5残行。每行仅存上部2至4字。楷书,有乌丝栏。《遗珍》拟题“比丘尼戒本”,认为该卷是六世纪南北朝写本,未为历代大藏经所收。《遗珍》还指出该号片与文遗19号当为同一写本,但未给出缀合顺序。
按,此二号文字内容与大谷2-26号相合,当定为“改字本《十诵比丘尼戒本》”。缀合结果如图1所示:文遗19号碎二与碎一上下相接,边缘可以拼合;拼合后的残片与文遗18号边缘左右相接。文遗19号第四行的“若”字与碎一“ (于)比丘”之间缺约三字,核对大谷2-26号知是“比丘尼”三字,如此则二号可缀合为一。残片缀合后的文字相当于改字本“波夜提法”第165至173条。

图1 文遗19+文遗18号缀合示意图
(三)斯12534+斯9114号
①斯12534号,图片见IDP网站。残片,存8行,每行仅存中部4至9字。有乌丝栏。原卷无题,IDP未定名。
②斯9114号,图片见IDP网站。残片,存10行,每行仅存上部5至15字。有乌丝栏。原卷无题,IDP未定名。
按,此二号文字与大谷2-26号相合,当据此定为“改字本《十诵比丘尼戒本》”。此二号内容前后相承,可以缀合。缀合后如图2所示:斯12534号恰可补入斯9114号右下角,接缝处边缘吻合,原本分属二号的“丘”“尼”等字皆可合而为一,可资参证。缀合后所存文字相当于改字本“众学法”第84至96条。

图2 斯12534号+斯9114号缀合图
(四)北敦16179A+D+B+C号
①北敦16179A号(L4095),见《国图》第145册第221页。存1纸,共17行,行23至24字。所存内容起“七灭诤法”末“已说七灭诤法”句,至“七佛通偈”的“护意为善哉”句止。
②北敦16179B号(L4095),见《国图》第145册第221页。残片,存9行,每行仅存中部数字。有乌丝栏。所存相当于戒本“七佛通偈”之后半部分。尾题“比丘尼妙姿所写 /元年三月十三日写竟比丘尼显琇 (许) ”。
③北敦16179C号(L4095),见《国图》第145册第222页。残片。有乌丝栏。仅存“元光寺”三字及若干不可辨识的残画。
④北敦16179D号(L4095),见《国图》第145册第222页。残片。存“婆尸沙法”四字。
按,上揭四号是北敦3553号《佛说无常经》背面的裱补纸。原卷无题,《国图》拟题《十诵比丘尼波罗提木叉戒本》,条记目录谓四卷都是南北朝写本,原为同卷,但并未指明缀合顺序。今缀合结果如图3所示:北敦16179D号恰可补入北敦16179A号右下角,北敦16179A号第三行行末“僧”残字与北敦16179D号行首“婆”残字间缺约一字,核对大谷2-26号知为“伽”字,如此恰可相连成句。北敦16179B号与北敦16179C号上下相接,原本分属二号的“许”字经缀合可合而为一。北敦16179B号首行残“众”字的末笔恰好能与北敦16179A号末行行末的残画组成完整的笔画。诸卷行款格式相近、书风字迹似同,亦可参证。缀合后能得到较为完整的写经题记“比丘尼妙姿所写/元年三月十三日写竟比丘显琇许/元光寺”。

图3 北敦16179A+D+B+C号缀合图
《国图》将该卷定为《十诵比丘尼波罗提木叉戒本》,但也敏锐地指出,该卷的文字与《大正藏》本有些许不同:《大正藏》本“诸大德”该卷作“诸善女”,该卷“七佛偈”只抄偈颂、无经文。这些地方恰好与大谷2-26号密合无间。尤其是将“诸大德”改为“诸善女”,符合改字本一贯的编辑策略。所以此缀合卷也当定为“改字本《十诵比丘尼戒本》”。
(五)东山65号
日本学者松本文三郎曾将珍藏影印出版,名为《东山草堂佛教征古录》,其中图版65题为“敦煌出土六朝时代写摩诃僧祇比丘尼戒本”。是书仅录卷尾“七佛通偈”部分的照片。卷尾有题记:“三年三月十三日写讫/大比丘尼戒/英秀所供养。”
按,北敦14930号《摩诃僧祇比丘尼戒本》写于南北朝,其“七佛通偈”部分抄有“七佛名号及所化人数”,东山65号则不抄,此一不同;东山65号文字与《僧祇尼戒本》多有差异,此二不同。但在上述两方面,东山65号均与大谷2-26号相符。以此推之,东山65号所抄的大约也是改字本《十诵比丘尼戒本》。
以上五种文献的定名缀合不像前面几种可以直接得出,所以略作说明。加上大谷2-26号,目前为止总共发现了13种改字本《十诵比丘尼戒本》。
三、编辑方式
经过前面的调查,笔者已经发现了13种改字本《十诵比丘尼戒本》的抄本。在深入探讨编辑问题之前,还有必要简要交代《十诵律》《十诵比丘戒本》《十诵比丘尼戒本》三者的关系。
《十诵律》是说一切有部的戒律汇编,卷帙浩繁,共六十余卷;《十诵比丘戒本》和《十诵比丘尼戒本》是广律中比丘戒和比丘尼戒的单行本,篇幅较短,各占一卷。传本《十诵比丘戒本》翻译较早;《十诵律》翻译较晚,且经过了卑摩罗叉等人的删定。所以即便两书是同一部派的戒律,且均由罗什为主的译师翻译,其戒条顺序、条目多寡、用字用词都不尽相同。
传世《十诵比丘尼戒本》据信是南北朝僧人法颖从《十诵律》中辑出的,其序章、七灭诤法、七佛通偈等部分袭用罗什译《十诵比丘戒本》,文字略有修改;其余部分则是从《十诵律》中辑出的,其中共戒来自《十诵律》前三诵(比丘律),不共戒来自第七诵(比丘尼律)。敦煌本则与此不同:七灭诤法、七佛通偈及所有共戒全部由罗什译本改造而成。具体来说:
(一)波罗夷法
北敦10616号残存波罗夷法第4至6条的部分文字。其中第4条属共戒,残字与罗什本波罗夷法第4条相合。
(二)僧残法
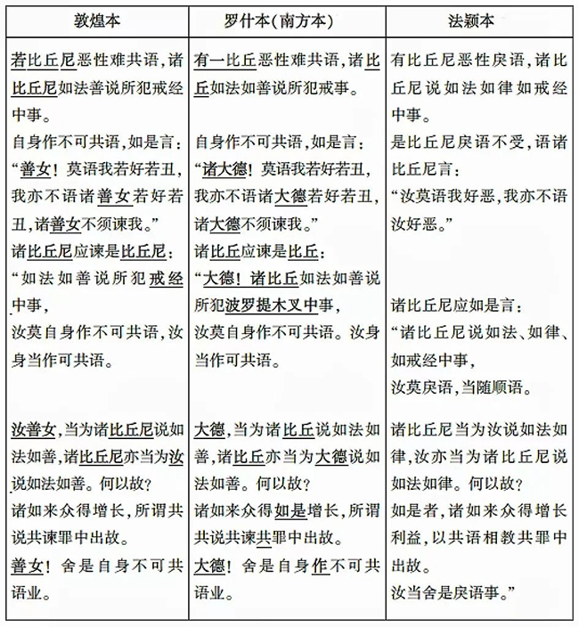
敦煌本与法颖本僧残法均有17条,其中前13条是共戒。贞松堂残律3号等存有僧残法第12条以后的文字,共戒部分第12、13条文字内容也与罗什本相合。即以第13条为例,列表2如下(对应的改字加下划线显示):
表2

显而易见,敦煌本和罗什本主体文字一致,主要的区别在于:罗什本中的“比丘”“大德”字样在敦煌本中被统一替换为“比丘尼”“善女”,性别转变。法颖本则与敦煌本、罗什本差异较大。
(三)舍堕法
舍堕法共30条。敦煌本前18条属共戒,其中第1至3条改编自罗什本第1至3条,第4至8条改编自罗什本第6至10条,第9至16条改编自罗什本第18至26条,第17至18条改编自罗什本第29至30条。改编方式也是替换其中涉及性别的成分,如敦煌本第一条:
若比丘尼,五衣具足讫,迦那衣时,长衣乃至十日应畜。若过十日畜,尼萨耆波夜提。(此依贞松堂残律3号)
而罗什本(南方大藏经本)第一条作:
若比丘,三衣具足讫,迦那衣时,长衣乃至十日应畜。若过十日,尼萨耆波夜提。
需要特别说明的是,其中的“五衣”是比丘尼衣的数量,北敦198号仍作“三衣”,其余抄本多模糊化处理为“衣”。至于“若过十日畜”句,南方系大藏经作“若过十日”,中原系大藏经作“若过畜”,两者叠加恰与敦煌本相符。
(四)波夜提法
敦煌本波夜提法总共有178条。其中前70条是共戒,也是从罗什本改编而来的。具体来说:第1至14条改编自罗什本第1至14条,第15至18条改编自罗什本第16至19条,第19条改编自罗什本第28条,第20至21条改编自罗什本第32至33条,第22至25条改编自罗什本第36至39条,第26至28条改编自罗什本第41至43条,第29至55条改编自罗什本第45至71条,第56至69条改编自罗什本第73至86条,第70条改编自罗什本第90条。即以前五条为例,列表3如下:
表3

可见这部分的改造方法同样是替换涉及性别的词汇,而法颖本和敦煌本、罗什本则差异较大,如法颖本波夜提法的共戒有71条,不共戒为107条,总数不同。法颖本第2条作“形相比丘尼”,第3条作“两舌者”,均与《十诵律》一致而与敦煌本迥别。
(五)众学法
罗什本众学法共113条。敦煌本众学法共110条,少了“不嗅入白衣舍”“不嗅白衣舍坐”“不应立大小便”等三则;戒条顺序、用字用词基本和罗什本一致,仅将所有涉及性别的词汇作了替换。法颖本和《十诵律》的众学法均为107条,文字内容基本统一。
(六)七佛通偈
几乎所有戒本的末尾都有七佛通偈,即释迦牟尼和之前六佛的教诫。多数汉文戒本采用罗什所翻译的版本,仅有细微区别。但这种细微区别也是文献定名的重要依据。特别是,法颖本的七佛通偈袭用罗什本,未作大幅改动;而敦煌本将其中“大德”等词汇全部换成了“善女”。
此外,值得注意的是,敦煌本七佛通偈只抄偈颂,不抄七佛名号及所化人数,这一点不同于罗什本或法颖本的传本。陈寅恪曾以此质疑西本龙山的论断:传世的罗什本有七佛名号及所化人数,敦煌本没有相关内容,所以敦煌本不是罗什翻译的。但是,经过系统调查可知,敦煌文献中南北朝抄写的罗什本,如北敦2306号、俄弗324号、斯730号、北敦15123A号等卷,七佛通偈均不抄七佛名号及所化人数。这大约是南北朝有部戒本的通例,陈氏所论未尽确。
最后还有必要说明,目前为止,还没有弄清敦煌本“不共戒”的确切来源。可以确知的是,敦煌本的不共戒和已知的文献均有不小区别。
至此可以得出初步结论:敦煌出土的古佚《十诵比丘尼戒本》既不是鸠摩罗什翻译的,也不是当时其他的译经僧完全从外文翻译的;而是一种中国编辑经典,编辑方式是:共戒部分系统改换罗什本《十诵比丘戒本》中涉及性别的词汇。
四、写卷的历史
敦煌古佚《十诵比丘尼戒本》是一种“中国编辑经典”。那么该书是何人于何时何地编纂的?在历史长河中消失之前又经历了怎样的演变?目前获知的13组写本,其中不少有写经题记:
(1)北敦16179A+D+B+C号:比丘尼妙姿所写/元年三月十三日写竟,比丘尼显琇许/元光寺
(2)上博2号:比丘尼戒经一卷/二年九月六日瓜州城东建文寺比丘法渊写讫……是以梵释寺比丘尼乾英,敬写《比丘尼戒经》一卷,以斯微善,愿七世父母、所生父母、现在家眷及以己身,弥勒三会,悟在初首。所愿如是。/一校竟
(3)东山65号:三年三月十三日写讫/大比丘尼戒/英秀所供养
(4)羽594号:建昌三年五月八日/比丘尼僧威所供养经
(5)大谷敦2-26号:比丘尼元晖所供养经
(6)北敦198号:比丘尼戒一卷
(7)北敦895号:大比丘尼戒经一卷/一校竟
据此可以重构写卷编纂、传抄、亡佚的历史。
(一)抄写的年代
北敦16179A+D+B+C号、上博2号、东山65号等三卷的题记分别载有纪年“元年三月十三日”“二年九月六日”“三年三月十三日”,均无年号。前人对上博2号的研究较为充分:陈闇将其定为前凉写卷,姜亮夫定为姚秦写卷,黄征定为西魏大统二年,似均未确。池田温泛拟作西魏。《敦煌学大词典》“建文寺”条指出,西魏废帝、恭帝均未建年号,写经题记中径称元年、二年,所以上博2号提到的“二年”极有可能是西魏废帝二年(553)或恭帝二年(555),陈国灿又对此作了详细考证。
以此推之,北敦16179A+D+B+C号和东山65号极有可能也是西魏废帝、恭帝间的写卷。其中北敦16179A+D+B+C号写于元年三月十三日,而西魏文帝崩于大统十七年春三月庚戌,合三月六日,废帝即位改元又在其后,此消息断难于短短数日间传至敦煌;故此元年似当定作恭帝元年。东山65号写于三年三月十三日,废帝于三年一月被宇文泰毒杀,嗣后元廓即位称恭帝,故废帝三年无三月,故此“三年”为恭帝三年的可能性很大。
羽594号尾题“建昌三年”。中国历史上存续三年以上的建昌年号共有两个,一属柔然(508—520),一属高昌(555—560)。敦煌藏经洞内有不少高昌故物,柔然写经则罕见。罗振玉将羽594号定为高昌写经,当是。则此建昌三年应为公元557年。
大谷敦2-26号尾题“比丘尼元晖所供养经”,无纪年,西本龙山定为六朝写经。“元晖”其人史书无载,但六朝僧尼法号罕用“元”字,则此元或为俗姓。当时有西魏皇室元荣,经营敦煌二十余年,组织抄经颇力,元晖或即元荣之族裔。倘若如此,该经之抄写年代大约也在西魏前后。
北敦198号和北敦895号都没有记载书写年代。北敦198号文字内容、书风字迹和其他写卷十分相近,大体写于同一时期。北敦895号则隶味浓郁、形态古老,和其他写卷相比异文颇多。如舍堕法第22条“着我前”北敦895号作“看我前”、波夜提法第43条“着新衣”北敦895号作“着薪衣”、波夜提法第167条“同止者”北敦895号作“同上者”,七灭诤法第7条“如草布地”北敦895号作“如草覆地”,七佛通偈“涅槃佛称最”北敦895号作“涅槃不称最”……总之,在写本谱系上,北敦895号和其余写卷相去甚远;据书风字迹等外观形态判断,抄写年代应当在五世纪。其余的写本,则密集抄写于554至557年间。
(二)纂辑与传抄
佛教自东汉传入,数百年后风行华夏,经典渐备,唯独戒律文献始终无完整译本。戒律的缺失,极大制约了僧团活动的展开,制约了佛教发展。直到姚秦时鸠摩罗什等翻译了《十诵比丘戒本》和《十诵律》,汉地始有完备的律典。
但是,鸠摩罗什并未翻译比丘尼戒本。尔后佛教继续深入发展,比丘尼众也空前繁盛。尼众在受戒、布萨等仪式上都需要戒本,南北僧尼因此编辑了和《十诵律》配套的比丘尼戒本。南方的代表是来自敦煌的沙门法颖。据《历代三宝纪》的记载,他在宋明帝太始间(465—471)从《十诵律》中辑出了一套《十诵比丘尼戒本》,也就是前面常说的“法颖本”。而在敦煌当地,则有不知名的僧人改造罗什译《十诵比丘戒本》:将其中涉及性别的词汇替换后,形成了一种适用于比丘尼的新戒本;从物质形态上来看,北敦895号是这种戒本最古老的抄本,似乎也是抄写于五世纪后期,与法颖本的编辑年代相近。因此姑且推断,敦煌的“改字本”大约也是五世纪中编纂的。此时正值南北政权分立,佛教文献也呈现明显的南北差异。
西魏恭帝前后四五年间,敦煌文献中的改字本大量涌现,这意味着当时的比丘尼众也达到空前规模。改字本的共戒有罗什本可依,文字内容不至大谬;不共戒则有不少明显的错误,比如:
133:若比丘尼,自病休已,病衣浣与在家服者,波夜提。
148:若比丘尼,着指还者,波夜提。
西本龙山认为“自病”“指还”分别是“月病”“指环”之误,其说当是。这并非疑难的错误,却无一本加以修正。改字本的不共戒中还有重出的条目,也未被修正:
80:若比丘尼,独与一比丘于露处若住共语,波夜提。
81:若比丘尼,独与一比丘于露地若住共语,波夜提。
由此看来,改字本不太像经过精心翻译编纂的善本,反倒像临时制作出来应急的本子;不太像日常阅读用的文本,反倒像宗教仪式上所用的道具。
(三)古本的亡佚
改字本密集抄写的时代(554—557)过去不久,北方便发生了一件影响佛教史的大事:北周武帝灭佛。史载建德三年(574)五月,北周武帝宇文邕下令:“初断佛、道二教,经像悉毁,罢沙门、道士,并令还俗。”轰轰烈烈的灭佛运动就此拉开序幕。此后数年间僧尼还俗,经像被焚,北方佛教为之一空。周武灭佛之后,敦煌文献中再也没有出现过改字本《十诵比丘尼戒本》。
北周后来迅速被隋朝取代,国家政策也迅速由灭佛转向崇佛。隋唐官方建立起大规模的写经道场,有严密的校阅制度,所抄佛经行款规整(每纸28行、行17字),字迹娟秀。北周灭佛事件结束三十年后的隋大业四年(608),敦煌文献中再次出现了《十诵律》系统比丘尼戒本的踪迹。但这次出现的不再是改字本《十诵比丘尼戒本》,而是法颖编纂的、曾流行于南朝的《十诵比丘尼戒本》。这份卷子的编号是北敦6059+羽621号,内容和传世的南方大藏经本《十诵比丘尼戒本》几近全同。卷尾有题记:
大业四年四月廿五日经生郭英写/用纸廿七张/禅定道场沙门校/ 潢人/秘书省写
北敦6059+羽621号是官方写经道场所写,写经人、用纸、校勘、装潢都有明确记录。这样严密的校阅,既消灭了旧异文,又限制了新异文的产生。写经道场出产的写本,自然也比民间的抄本更权威、更正统,又进一步加速了民间抄本的消亡。
五、余论
北周武帝灭佛后,北方的佛典受到了系统性打击,大量异文、异本被消灭。崇佛的隋唐则有官方主导下的经目修订和写经校阅活动。这两种力量系统性重塑了汉文佛教文献的基本面貌。反映到敦煌文献中,北周灭佛以前,佛典异本多、异文多,成分复杂;隋唐之后佛经异本、异文大量消失,文字和传世的南方大藏经本渐趋一致。六朝和隋唐是两个直接传承却又风格迥异的时代,这两个时代的敦煌写经有系统性差异,应予以充分重视。
敦煌六朝佛典的构成非常复杂,有许多古代异译,也有许多编辑经典,与传世典籍一脉相承的那部分佛经也有许多异文。特别是编辑经典,其中混杂着翻译和编纂的成分。有学者用译经的思路研究编辑经典,有学者用疑伪经的思路研究编辑经典,无论哪种思路,似乎都能找到充足的材料、可靠的论证,但最终往往无法得到正确的结论。因此必须充分重视敦煌佛典的编辑问题。
本文发表于《文献》2024年第1期,为省篇幅删去注释,如需引用请参考原文。
|