|
内容摘要
道光六年(1826),清代漕粮首次实施海运,前后过程中产生一批海运图。其中南京图书馆藏《海运全图》更接近时任江苏巡抚陶澍呈送道光帝的海运图原本,并且也更接近胡振馨摹绘的《道光六年海运全图》;美国国会图书馆藏《江海全图》与英国海道测量局档案馆藏“海运图”则与道光五年陶澍倡导的海、河并运有关,是次年陶澍绘制海图的图源。陶澍海运图基于多个版本的海图绘制而成,是当时北洋海域舆地知识的最新呈现。道光朝海运图的成图背景,客观上是因为康熙二十三年(1684)开海禁之后,北洋海域形成了繁荣的沙船航运业;主观上则是陶澍等人倡导经世致用,在考证古籍的同时,更注重从“实践”中访求海疆舆地知识。
关键词:道光朝 漕粮海运 陶澍 海运图 海疆舆地知识
引 言
海图是舆地之学的一部分,记录着古人的海疆认知。海运图作为中国古代海图的一个类型,通常指代的是元明清三朝定都北京,间或施行漕粮海运以补河运之不足而形成的一类特殊的海图。
元明清三朝海运路线大体相似,但细节并不相同,因此产生众多版本的海运图。明代编成的《金声玉振集·海道经》中刻印着一幅描绘元代海运的《海道指南图》。到了明代,除了描绘由山东去往辽东地区的饷辽海路图外,其他海运图的终点多指向京津,这类海运图广泛收录于当时各类地图集或书籍中,如《广舆图·海运图》《皇明职方地图·海运图》《三才图会·海运图》等。
清代直到道光六年(1826)才首次实施漕粮海运,咸丰五年(1855)黄河改道北流后,运河受阻,江浙漕粮海运常态化。道光六年漕粮海运后也随之产生了一系列海运图,其中以陶澍奏折(详下文)中提到的《海运图》为代表,在后来的刻本《江苏海运全案》《陶云汀先生奏疏》《陶文毅公全集》《海运诗编》中均收录这幅海运图。由于陶澍个人巨大的影响力,此类著述得以广为流传。咸丰年间编纂的《浙江海运全案》与同治年间编纂的《浙江海运全案重编》中的海运图也沿袭道光朝海运全案中的海运图。另据任昳霏考证,同治年间胡凤丹刻印的《航海图》也是以陶澍海运图为祖本。除印本外,绘本海运图也有多幅,目前可见的实物地图如美国国会图书馆藏《江海全图》,由李孝聪最早引介,周运中、王耀先后考证,有力地论证了该图同样与道光朝漕粮海运有关。国家图书馆收藏的同治十三年(1874)彩绘本《海运全图》亦是如此,据图上文字注记(图上标题“道光六年海运全图”),该图是胡振馨在其父道光六年所绘原图基础上摹绘而来,和道光朝海运有深刻关联,席会东、任昳霏都曾有过讨论。近期笔者又发现英国海道测量局档案馆(UK Hydrographic Office Archive)藏纸本彩绘“海运图”亦与道光朝漕粮海运有关。
任昳霏认为明清时期海运图的变化反映了漕运的起伏消涨,可知研究海运图的版本将有助于了解漕运的发展。陈波、刘迎胜曾用海图对明清北洋航线有过细致的分析,但其侧重点在明代,对清代海运图——尤其是道光朝——的版本源流并无涉及。齐思和在《魏源与晚清学风》一文中称“至道、咸以来,变乱叠起,国渐贫弱。学者又好言经世,以图富强,厌弃考证,以为无用,此学风之三变也……夫晚清学术界之风气,倡经世以谋富强,讲掌故以明国是,崇今文以谈变法,究舆地以筹边防”,此观点为学界广泛征引。具体到清代经世实学中的边疆舆地,学界大多关注西北史地之学以及鸦片战争之后以《海国图志》《瀛寰志略》为核心的“瀛海故实”。道光朝海运图虽不为筹边而作,但确实受到经世风气影响,将其置于海疆史地的学术脉络中考察,首先要解决的也是版本问题。本文即主要考证道光朝海运图版本源流,并对成图背景略作讨论。
一、陶澍海运图的两种版本
与道光朝漕粮海运相关的海运图版本众多,但流传最广的是陶澍绘制的海运图。道光六年二月十一日,道光皇帝批阅时任江苏巡抚陶澍的《奏为敬陈海运图说事》,有“所奏均悉,图留览”语。可惜在中国第一历史档案馆只能看到相关文本,“图”无法得见,因此现今学者参阅的海运图多源自《江苏海运全案》《陶云汀先生奏疏》以及《陶文毅公全集》。经对比,《江苏海运全案》与《陶云汀先生奏疏》中的“海运图”均标注了“木猫剌”(按,即海中浅沙)字样且绘制了对应浅沙的形状,而《陶文毅公全集》中的“海运图”仅仅标注“木猫剌”字样,并未绘制沙线形态,其他部分则三者高度一致。因此可以认为三者为同一版本(下文主要据《陶云汀先生奏疏》引用,简称“奏疏本”)。
近期笔者进一步查阅资料发现,国家图书馆与南京图书馆均藏有一册刻本《海运全图》,尚不为学界所熟悉,经对比,二者属同一版本(本文主要引用南图本),均由一幅“海运全图”和对应的“图说”构成。“图说”部分即上述陶澍奏折中的文字,但“海运全图”则与奏疏本的“海运图”存在较多差异,详见表1:

表1所列外,还有诸多地名以及沙线的差异,不一一赘述。那么究竟哪一个版本才能体现陶澍呈送道光帝的海运图原本面貌(或者说更接近原本)呢?笔者从图说角度分析图面内容,认为南图本《海运全图》的可能性更大,以下分述缘由:
(一)“黑水洋”与航线位置。在“图说”描述的航道第三段中说,“自佘山驶入大洋,向正北微偏东行,至通州吕泗场对出之洋面,约二百余里,水深十丈,可寄碇。从此以北,入黑水大洋”。按此说法,南图本在佘山附近航线处标明“本年海运由吴淞口至崇明十滧放洋,东向佘山,转北入黑水大洋”,吕泗外洋处标明“江境近西之水多黄河泥沙,水黄色,自吕泗外洋以北为黑水大洋,水黑色”,与“图说”高度呼应。而在奏疏本中,并未出现上述两段注记,且将“黑水大洋”标注在沙头山以北海域。
(二)“大沙”与“五条沙”位置关系。南图本对“大尖沙”的描述为:
大尖沙,古云万里长沙,自西至东横亘,甚长,南北约宽五十里,水深九丈。行至沙南,针宜略向东。过此五十里至沙北,水深至二十丈,针用正北。又行二百里,水深二十余丈,系清水洋面,宜南二面风。
而奏疏本中对“大沙”的描述则是:
大沙,古云万里长沙,自西至东横亘,甚长,南北约宽五十里,水深九丈。行至沙南,针用偏东。过此五十里至沙北,水深二十丈,针用正北。又行二百里,水深二十余丈,系黑水洋面,宜南三面风。
对比两段文本,大部分描述是相同的,不同之处在于过万里长沙后又北行二百里是“清水洋面”还是“黑水洋面”,结合前文对“黑水洋”的讨论,可知此处奏疏本与图说描述不符。在南图本中,虽然标注的是“大尖沙”,但是结合图上另一处注记——“大沙直东有沙头山”,可知这里的“大尖沙”便是“大沙”。陶澍在“图说”中称“黄河口稍南有沙埂五条……因江境云梯关迤东,有大沙一道,自西向东,接涨甚远,暗伏海中”。由于缺乏权威史料,历史上“五条沙”与“大沙”的具体位置已不可考,但南图本将“大沙”绘制在“五条沙”之北,至少与图说文字是相符的。
(三)山东半岛沿海“岛礁”的标绘。在“图说”航道第五段中说,“之罘岛西北一带有暗礁,船行偏东以避之。又庙岛之东,有长山头浅滩,宜避”。航道第六段中说,“自庙岛过掖县小石岛,即入直隶天津海口”。南图本明确标绘了之罘岛西北的“礁”与“小石岛”,而奏疏本中均没有体现,亦表明南图本更接近陶澍呈送的原本。
至此知,南图本中的海图较之奏疏本更接近陶澍海运图原本当属无疑,随之产生的另外一个问题便是,署名均为陶澍,二者为何会有不同面貌?这需要进一步分析陶澍海运图的绘图经过方能明了。
二、“成于众手”的陶澍海运图
陶澍在道光六年的奏折中简要记叙了绘图经过:
每遇熟习海洋之人,详加询问,证以纪载,得其径道。至于大洋浩瀚,本无畔岸,虽舟人定之以更香,验之以水色,格之以针盘,究难确指其道里数目。惟有就西岸对出之州县汛地,比照核计,不相径庭。其小岛微㠗,亦难尽载。谨摘叙大凡,略分段落,并绘图贴说,恭呈御览。
后来在陶澍编辑的《海运诗编》中,众多幕友都对陶澍进呈海运图说有所称赞:
公博核群书,周访海路曲折,绘图入奏。自《禹贡》碣石始运迄今,于元明未有如是之详备。
公博综群书,兼采众议,绘进海程简明图说。
君别绘图一幅,属吏参戎,左右胪侍。
结合上述史料可知,陶澍绘制海运图时不仅参考了各类古籍,也征询了众人意见,吸取当时实际的海道知识,图说的完成是他和幕僚通力合作的集体成果。但陶澍本人出身湖南内陆,且道光五年刚刚由安徽巡抚调任江苏巡抚,事务繁忙,海道知识必然经由江苏地方官吏访求,《〔民国〕上海县续志》中便记载了两则与道光六年海图绘制有关的信息:
杨国芳,字谷芳,号畹兰,引翔港人,家世航海,往来南北。道光六年,南粮创办海运,国芳首先应命,众商从之。郡守李景峄询以海道情形,国芳指陈泥沙、岛屿,历历如绘,并荐同里诸生王森兰绘沿海抵津运道,及各省商船式以进。
王森兰,字国香,号少维,引翔港人……道光六年南漕海运,森兰绘海道、运船图,由大吏进呈御览。
方志中提到,道光六年川沙厅同知李景峄询问海道,航海世家出身的引翔港人杨国芳荐举了善于绘画的庠生王森兰绘制海道图。杨国芳两次领运漕粮,事后陶澍在《海运案内急公商埠,请加奖励折子》中也肯定了他的功劳,因此获赏六品职衔;可惜王森兰绘制的海道图下落不明。
查询史料进一步发现,崇明举人施彦士与其侄施作舟亲自参与了当年的漕粮押运,还著有《海运刍言》。施彦士,字楚珍,号朴斋。《〔民国〕崇明县志》云:“太仓知州张作楠荐彦士于澍,因上《海运刍言》,澍用之。”可知陶澍可能看过《海运刍言》稿本,在该书中不仅收录有施彦士绘制的《海运全图》,还包括《天津运河分图》《天津海口分图》《朝鲜西南洋群山岛图》,最关键的是还包括一篇《海道图记》,图记中叙述了绘制海图的始末:
彦士廿世居崇,四面环海,耳濡目染,无非海道情形,浪舶风帆,尽是海疆乐利。恭逢朝廷议行海运,招募沙船,彦士戴切尊亲,会集船户,率先领运,躬涉重洋。自江苏及直隶沿海形势,向曾耳熟者,今更得诸目击。窃不自揆,考古证今,绘图贴说,阙者补之,误者订之,其守风寄碇及危险宜避处,一一书朱字著明之。
依据《海道图记》所述,施彦士世居崇明,更亲历海运全程,其绘制的海图在很大程度上源自航海实践。陶澍后来将“海运案内急公倡募各绅商及领运出力之船埠人等”开单呈览,崇明县辛巳科举人施彦士位居第一。此外,《海运刍言》中还记载了两则有关海图绘制的线索:
当事纷索海道图,既多出其(引者按,指施作舟)手。
前呈当事诸公海道图,半出侄手。
可见施作舟当年为海运官员绘制了不少海图。道光二十八年,施作舟还协助水师巡哨。《〔民国〕崇明县志》记载施作舟还撰有《海运道针谱要略》,然未见该书。
可以推知,施彦士绘制的海运图切实反映了当时的海道路程。当年海运“二月初旬开洋,四月初旬即有自津回船受次兑米”。从施彦士《海道图记》文字部分的说明看,海图应绘于“道光六年四月望前一日”前后,因此亦属同期文本,可与陶澍海运图作对比。
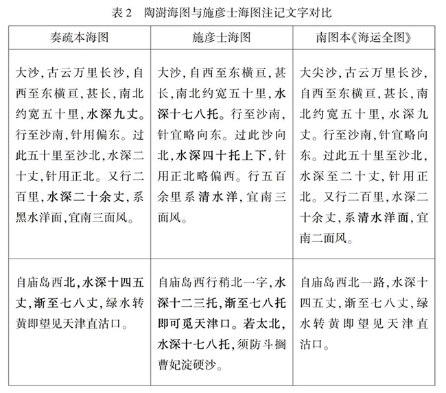
陶澍海图与施彦士海图,虽大体形似,但在细节上仍有诸多不同,以注记文字为例,详见表2:

显著的差异便是水深单位的不同,陶澍海图采用“丈”为单位,而施彦士海图中采用“托”为单位。对于海中的水深计量单位,陶澍在奏折中其实已经提及“大洋中,虽舵工以针盘定方向,犹须常用水托。水托者,以铅为坠,用绳系之,探水取则也。每五尺为一托。但是在海运图中仍然将水深单位换算成“丈”,可能是为了便于皇帝阅览。
仍以三幅图对黄河口外“五条沙”与“大沙”的表现方式为例(见图1),在施彦士海图中,“大沙”被标绘在“五条沙”之南,而“五条沙”之北则绘制了一条相对较短的“尖沙”,这与南图本、奏疏本均不相同。

图1 施彦士海图与陶澍海图对比(局部)
此外,在咸丰朝《浙江海运全案》卷十《海运图》中更正了一处岛名:“络华山,江苏海图(按:即奏疏本图)误刻‘花络山’,考《〔开庆〕四明志》云:络华山东北取壁下山,今据更正络华山。”此岛名在施彦士《海运刍言》之《海运总图》中为“络花”,今名为绿华岛。可见陶澍海运图在成图时并不是完全照绘自施彦士海图,因此,一个合理的解释是,陶澍海运图是在综合了众多其他版本海图与海道知识的基础上绘制而成,且陶澍在最终上呈道光皇帝前绘制了不止一个版本的海运图。
三、陶澍海运图的其他图源
根据周运中、王耀的研究,美国国会图书馆藏《江海全图》描绘的图面内容与道光六年的漕粮海运密切相关。首先是图上行政建置所表现的年代,图上川沙厅已设,而定海厅未设,因此可判定表现年代约在嘉庆十五年(1810)至道光二十一年(1841)之间。其二是图幅覆盖的空间范围,南至浙江舟山一带海域,北至渤海湾及辽东半岛,并涉及朝鲜半岛。其三是除沿海外,在海域部分标绘了大量的沙线、水深。此外,王耀认为图上标绘的多处帆船位置代表了航行路线。但图上的许多地名仍有讹误(周运中、王耀二人已有详细论述,兹不赘述),需要补充说明的是图上明确标出“南京”而非“江宁”,此标法在清代的商编路程图记中广泛存在,表明该图更多地出自商帮或者舵工之手,而非出自官方。
《江海全图》与陶澍海运图的一处显著差异是绘有一部分内陆地区,主要是显示大运河及其沿线地物(包括御黄坝)。王耀认为道光六年行海运正是由于黄河倒灌、运道梗阻,因此图上才会将黄河下游与运河一线绘制出来,此说法有一定道理。但若是该图纯由海上商帮或舵师使用,似乎并无绘制运河的必要,仅须着重绘制沿海一带即可。笔者以为《江海全图》应当是陶澍及其幕府在征集漕运水程图时产生的“命题作文”。因为实际的海运虽然在道光六年进行,但朝廷内外围绕漕运的商讨在道光五年陶澍刚刚调任江苏巡抚时就已展开,道光五年六月十五日,陶澍在奏折中称:
窃思来岁当以海、河并运为宜……大抵专办海运,则恐商船之不足;专办河运,又恐清水之难恃。惟有两者相辅而行,可期无误……再,海运系暂时试行。将来河道全通,自应仍由河运。万一浅阻,亦事所时有。应请仿照唐代转运之法,于沿淮、沿河一带建置仓廒,遇有阻滞,暂为存贮。
可知此时陶澍倡导的是海、河并运,同时他还建议沿淮、沿河一带设置仓廒。因此,《江海全图》上同时绘制的大运河与沿海航道是可以与陶澍道光五年六月时的想法呼应的。
除《江海全图》外,英国海道测量局档案馆藏的一幅匿名彩绘本海运图也可作为例证(以下将该图简称为“UKHO藏海运图”)。该图上川沙厅已有,定海县尚未改为定海厅,可知描绘的仍是嘉庆十五年至道光二十一年间的海疆状况。图上同样绘制了多处沙船,并绘制了大运河。尤为特殊的是图上浒墅关、平饷关、镇海、利津四处标绘了非常形象的屋舍,造型突出(见图2),极有可能代表的就是仓廒。


图2 UKHO藏海运图上的船只与屋舍
UKHO藏海运图在图面覆盖范围、图面内容以及整体构图形态上与《江海全图》颇为相似,且无方位标注,但也有诸多不同之处。仍以“五条沙”与“大沙”的位置关系(见图3)为例,《江海全图》与UKHO藏海运图的差异极大,可见二者间并无承袭关系。此外,后者图面上大量的地名注记都极为潦草、简陋,甚至错误。例如“济南”错标为“齐南”,“北通州”错标在“京都”的北面等。此外,天津海口处有一处硬沙,以往海图都注为“曹妃淀”,但在UKHO藏海运图上则标为“曹老婆”,显系俚俗之语。结合上述可推知,UKHO藏海运图亦由民间舵师之类摹绘而成。

《江海全图》(局部)

UKHO藏海运图(局部)
图3 《江海全图》与UKHO藏海运图上的“五条沙”与“大沙”
无独有偶,UKHO藏海运图上对北京的标注也是“京都”。王耀在分析《江海全图》图面内容时指出,图上在今北京位置标注的“京都”是对“京师”的错写,然检索清代官方文献发现,“京都”一词时有出现,例如:
(乾隆)四十年奏定,京都为天下人民会聚之所,其间奸良不一,稽察宜周,是以于大、宛两县之外,特设五城司坊各官分管其地。
嘉庆十五年四月二十三日,内阁奉上谕……天津密迩京都。
除文本外,国家图书馆藏清光绪年间彩绘本《直隶通省全图》《直隶河道图》中,亦标有“京都”,可知“京都”之名并无不妥。因此,《江海全图》与UKHO藏海运图上的“京都”正好呼应了南图本《海运全图》上标注的“京都”。二图均出自民间舟师、船商之手,都绘制了大运河沿线以及自长江口至渤海的海上运道,呼应了道光五年陶澍倡导的海、河并运,二者极有可能是陶澍在道光六年绘制海运图时重要的参考图本。
四、胡振馨《道光六年海运全图》再探
上节对陶澍海运图的早期图源稍作探讨,本节将在前人研究基础上对国家图书馆藏彩绘本《道光六年海运全图》作进一步探源,该图由胡振馨于同治年间摹绘而成,图题即显示了这种继承性。由于以往所见的陶澍海运图多依据《江苏海运全案》《陶文毅公全集》等书,所以在将胡振馨摹绘本与陶澍海运图对比时,虽然可见相似性,但在细节上仍有诸多不符;将本文第一节中讨论的南图本与之对比,则可明确南图本更接近胡振馨摹绘本的母本。如胡振馨摹绘本中绘制的三处“此商船赴关东水道”、“五条沙”与“大沙”位置、黑水洋、清水洋等,均为奏疏刻本所无,而在南图本中有体现。但较之南图本,胡振馨摹绘本的特殊之处在于使用了“计里画方”(该图右上角注明每方二百里)。
笔者以为胡振馨摹绘本中计里画方的使用与陶澍海运图中的水程单位由“托”折算为“丈”的原因相同。陶澍在海运图说奏折中称,“大洋浩瀚,本无畔岸……究难确指其道里数目。惟有就西岸对出之州县汛地,比照核计,不相径庭”。《海运诗编》中进一步提到“其法尤为前人所未有”。陶澍等人为什么一定要确定海洋中的水程道里呢?厘清这一点也就可以解释为什么后来胡振馨摹绘本中应用了计里画方。
首先,古人很清楚海上计程通常并不如陆地江河,可以道里计。古代中国人度量海上距离的单位通常是“潮”或者“更”,例如《〔乾隆〕福建通志·福建海岛图》中标注的“一潮水八十里”“一潮水六十里”。清代徐葆光在《中山传信录》中说:“海中船行里数,皆以更计。或云百里为一更,或云六十里为一更,或云分昼夜为十更。今问海舶伙长,皆云六十里之说为近。”《〔雍正〕敕修浙江通志》中引《观海指掌图》云:“海中道里以更计,一更九十里。”可见即便是“更”也难以保持一致,这也导致无法与陆地行程进行统一,因而在海图中应用画方并无实效。相应地,近代以前中国传统海图中的计里画方也大多体现在陆地部分,例如《郑开阳杂著·海防一览图》图首注明“原图每方百里”,可知原图带有计里画方。现藏第一历史档案馆的徐必达《乾坤一统海防全图》多被认为是摹绘自《海防一览图》,该图在陆地部分的确绘有“画方”。元明两朝海运大多“沿山捉屿”、“沿㠗求道”,即沿海岸航行,故而水程计算以陆地为基准,其法相对可行;但清代海运航道又有不同。
嘉庆十五年,清廷曾短暂议行海运,在这一背景下,青浦贡生高培源搜罗古籍,并询问商舶沿途所经,撰成《海运备采》一书,并于次年敬呈御览。该书凡例中说:
故兹编考定水程远近,专取近日舟师所记以为准程。
至海道诸图,标明针路而复详释道里者,欲分别元明运道,俾人知所适从,故图中互见,不以词费为嫌。
高培源在海上行程方面专取近日舟师所记为准程,同时在海道图中既标针路也注道里,其目的在于显示当下海运路程和元明运道的区别。图说部分进一步提及“海道既标针路,元明亦各识其径途”。查其绘制的海道图名为《江南至天津海道图》,为高培源考证的清代北洋海道,图中自吴淞口至天津的针路及道里注记依次为:
自此转□艮针东北;自此转子午针,行八百里至大沙;自此仍用子午针,正北行一千余里望见石岛;自此用□艮针,百七十里望见成山;自此转子午针,正北行六十里;自此转卯酉针,七十里至鸡鸣屿;又正西行七十里至刘公岛。
与此同时,他还在《海运备采》中绘制了《元运道图》和《明运道图》,并各附图说。
而陶澍海运图虽然为清代漕粮海运而作,但在其绘制的海图中却也标绘了元明海运故道,实际合元明清三代海运路线于一图。以南图本为例,图上标注了多处元明海运信息:
明代议开胶莱运河,因山脉阻碍,挑浚不通,工未成。明代王宗沐、梁梦龙诸人运漕,由淮河口北转鹰游门,从胶莱搬陆至登州达天津。元千户殷明略开新道,从刘河至崇明三沙放洋,向东行入黑水大洋北上。元初海运从刘河至海门,转廖角沙北行。刘河即娄江,元代由此出运,今已淤塞。
而施彦士海图中仅在鹰游山下方注“明王宗沐失风于此”以及“此系元殷明略所开新道,从崇明沙放洋,出佘山,东北入黑水大洋,趋成山,转西北放登莱大洋,抵天津,计程五千余里,春夏东南风利,旬日可到,今沙船率由此”。此处注记与陶澍海运图有异。需要明确的是,殷明略所开新道是从刘河至崇明,再东入黑水大洋。而清代道光六年的海运航道是从吴淞口至崇明,再东入黑水大洋,二者的区别在于是从吴淞口始发还是从刘河口始发。
崇明为内外洋分界,施彦士所述航道并不包括内洋航道,因此他认为道光六年航道与殷明略相同,但这与陶澍在奏折中强调的“查元明入海之道,或由刘河转廖角沙,或由灌河口至鹰游门。今俱壅塞。惟吴淞口至十滧一路为宜,而由此运米入海,实创自今年”发生了牴牾。陶澍海图中的一处注记说“本年海运由吴淞口至崇明十滧放洋,东向佘山转北入黑水大洋”,所强调的便是吴淞口至崇明这一段的内洋航道,在《海运诗编》中亦多次出现“海船出吴淞口从十滧放洋,为元明海运未经之道”,“海运入海之道今俱壅塞,由吴淞口入海,实创自今年”。至此陶澍为何要在海运图中标绘针路与道里已经有了一个较为合理的解释,即元明海运书籍中均记载了海程道里,而为了区分本朝海运与元明故道,并且体现本朝海运航程的优越性,故而标绘道里。同时针路又是外洋航行所必须,所以也一并标注。海运图中细节不明之处,又在“图说”中予以补充说明(共计六段航程),可以说,陶澍海运图说折中“图”与“说”是高度统一的,后来胡振馨《道光六年海运全图》就将文本部分一并注记在图上。
五、余论:道光朝海运图成图背景分析
明确了道光朝海运图的版本源流,最后对道光朝海运图的成图背景稍作分析。与现存元明两代的海运图相比,道光朝海运图图面包含的信息尤为丰富,这一点非常直观。具体又体现在两个方面,其一是沿岸地名注记较多,其二是海域中的沙浅、针路、水深、道里。《海运诗编》中戴聪、宋潢分别称赞陶澍的海运图说:“其书于海道最详,一沟一港,靡不具载,实用古图经例,且昉史家《河渠书》《沟洫志》意也。” “自《禹贡》碣石始运迄今,于元明未有如是之详备。”足见陶澍海图与元明海运相比极为详备。
为何能够做到这一点,其原因又包括外部条件和绘图者自身条件两个方面。首先在外部条件方面,道光六年航行所经的北洋海运道是一条高度成熟的航道,陶澍奏折中称:
伏查我朝自康熙年间开海禁以来,商舶往还关东、天津等处,习以为常。凡驾驶之技,趋向之方,靡不渐推渐准,愈久愈精。是海运虽属试行,海船实所习惯。
曾亲自护送漕粮赴津的鄞县捐职布政司理问谢占壬在《海运提要序》中称:“某海角末商,罔知国政,惟自幼航海经营,亲历有年,从闽省以至奉天,常年往返……自从康熙年间,大开海道,始有商贾经过登州海面,直趋天津、奉天,万商辐辏之盛,亘古未有。”可见康熙开海禁后北洋航线之繁荣。陶澍在奏折中称谢占壬“熟悉海洋沙线,指陈险易,招募商船,亲自护送赴津,照料始终出力”。表明谢占壬与前述杨国芳、施彦士等人情况类似,亲历海疆,对北洋海运航道极为熟悉。曾任金匮县知县的齐彦槐后来在《梅麓诗钞》中对北洋商贸的描绘则更加细致:
本朝自康熙二十三年开海禁,上海商人往关东贩豆,岁或数次。四、五月间,南风大顺,七日遂抵天津,海运之便,未有便于此时者矣。南洋岛多,盗贼有所依据,北洋无岛,故无盗。计沙船大小不下二千余只,每岁运豆数百万石,从未闻有失事者。
自康熙开海禁以来,数千艘沙船每年往返北洋一带,可见海上航程对于当时的沙船主来说已是非常熟悉,此外齐彦槐还提到“京师所有南中花果皆由沙船载往”,也反映了北洋航线上商民之活跃。因此,道光朝海运采取了官督商办的形式,这也是与元明海运的不同之处。
这里也引出另外一个问题,既然北洋沿海自康熙开海禁以来的民间航运如此繁荣,为何未见有诸多航海图留存?舟子各洋皆有秘本是一个原因,舟师舵工无意也无力著述也是一个原因。谢占壬曾引苏东坡《石钟山记》中:“士大夫不肯以小舟夜泊绝壁之下,故莫能知,而渔工水师,虽知而不能言。”施彦士亦称以往的海运图志“既多阙略且舛误,而篙工楫师又或亲历焉而不能名”。二者所讨论的正是同一类情况。
现今留存的几幅民间抄本航海图主要是山形水势图,包括章巽发现的旧抄本海图和耶鲁藏《清代东南洋航海图》等,这两套图中也描绘了北洋地区的岛屿,但主要以平视角度描绘沿途所经的岛屿形态,以及注记一部分水深、针路,并没有完整的航线。民国时期沈能毅撰写《中国帆船法式》,书中叙述他所了解的沙船航海图:
至今南北洋沙船蛋船等所用之针盘,以及海道地图,均为百年前旧物。
在昔我国所用航海地图,既不以经纬度数为准绳,亦不以针盘方向为定位,一切俱以意会出之,甚可憾也……总之沙船与蛋船所沿用之地图,非舵师熟习路线者,依然不知其所指。至其所纪道里,皆系以华里计算,什九出于舟人之估计。若与实测者一一相较,则毫厘千里之谬,所在皆是矣。
沈能毅谓描绘沙船航海地图出自意会,“非舵师熟习路线者,依然不知其所指”,这与今日所见山行水势图说的特征高度相符,可见直到民国时期舵师使用的仍是山行水势图,并可进一步推知道光朝舵师也是如此。将今论古,今天人们大多只会在陌生的地方才使用地图,对于熟悉的环境,并不需要地图。对常年在北洋海域往返的沙船主而言,海图上描绘的地物地貌已然熟记于心;但对于当时的陶澍等人,首倡海运,压力不可谓不大,因此恭呈道光皇帝御览,仍有必要绘制一幅相对详备清晰的海运图。
道光朝海运图得以绘制的另一重要背景就是陶澍等人倡导经世致用,讲究实学。海运是漕政的一种,海运航道却涉及舆地知识,清末《小方壶斋舆地丛钞》收录了胡凤丹校刻的《航海图说》,该书内容即抄录自陶澍海运图说。前文提及,陈波、刘迎胜曾系统梳理过元明海运图,以《读史方舆纪要》和《阅史津逮》书中的海运图为例,认为描绘明代海运的地图在明末清初多次刻印,寄托了当时学者经邦济世的想法。但这类海图多是对旧时路线的复刻,源自故纸堆,并无新见。直到嘉道时期,才有结合航海实践的新式海运图出现。嘉庆年间高培源所著《海运备采》就是一个典型的例子,高培源自言其上征史志,旁考群言,并称:
昔顾祖禹撰《方舆纪要》,不出户庭,惟取列史互证。同县周洽著《看河纪程》,则身经万里,目击其形势。今海中沙岛,培源仅历江南之境,其余皆得诸商舶舵师,据所见闻,资为考证。
高培源自身亲历江南沿海,其余各地则考自商舶舵师,同时从书中考证元明海运旧事,以备采择,具有高度实用性。虽然嘉庆朝议行海运最终未能实施,但该书却为道光朝海运提供了重要参考,后来贺长龄、魏源编纂《皇朝经世文编》即收录了高培源的《海运论》。
嘉道时期的经世学派留心时务,注重解决国计民生问题。道光六年试行海运,陶澍本人便是鸦片战争前夕中国经世学派在政治领域的代表。以陶澍为核心,交往人群包括贺长龄、林则徐、魏源、包世臣、齐彦槐、施彦士等。晚清经世舆地之学的基本实践路径是“亲身经历”,梁启超论述道光中叶以后兴盛的边徼地理著作时称:“盖缘古典中可凭借之资料较少,而兹学首倡之人如祁鹤皋、徐星伯辈,所记载又往往得自亲历也。”“亲历”构成祁韵士、徐松等人西北史地著述的基础,同样也是道光朝海运图绘制的知识来源。道光六年的海运对海疆史地知识的更新,与前代学者多从古书旧籍中考证海疆舆地不同,也与晚清以后学者从西人著作中翻译海疆知识迥异,道光朝海运图的绘制虽然也考证史志,但很大程度上是依赖民间的航海实践。个中原因与梁启超谈到的边徼地理之著作颇多相似,即北洋海域沙线变化无常,古籍中记载的知识未能与时俱进,只有亲历海疆之人,例如高培源、谢占壬、杨国芳、施彦士、施作舟等,才能较为准确地记录当时的海疆信息,继而逐层传递至陶澍,乃至道光皇帝手中。道光朝的海运图展现了当时民间商船掌握的最新航海知识,最终上呈皇帝,除各类抄本外,还形成各类刻本广为流传,这是道光朝经世之风的体现。
本文发表于《文献》2024年第2期,为省篇幅删去注释,如需引用请参考原文。
|